发布:2019-11-20
阅读:632
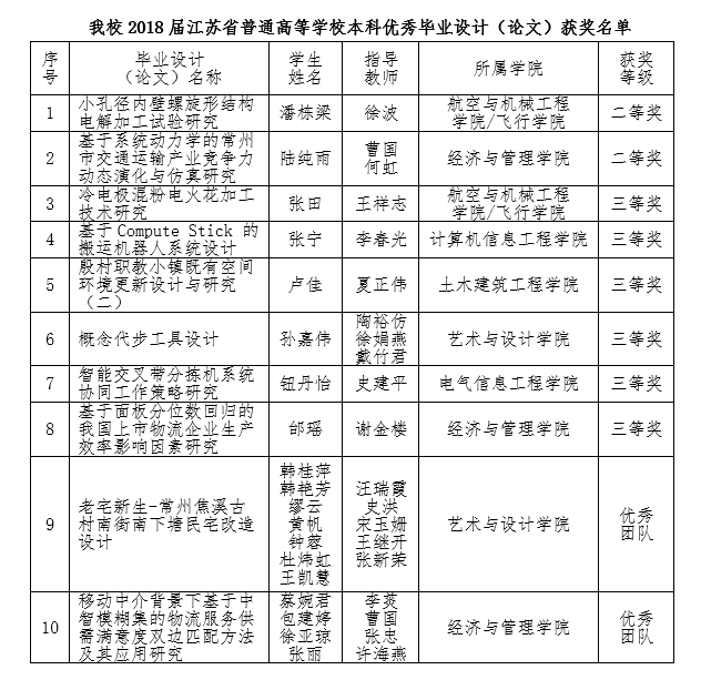
近日,江苏省教育厅发文公布2018届省普通高等学校本专科毕业设计(论文)评优结果。我校共获奖10项,其中二等奖2项、三等奖6项、优秀团队奖2项(名单附后)。
我校一贯重视毕业设计(论文)工作,修订了《常州工学院毕业设计(论文)工作管理办法》,启用了“毕业设计(论文)智能管理系统”和“大学生论文检测系统”,从组织动员、选题论证、任务下达、开题报告、教师指导、论文定稿、相似度检测、成果审阅和成绩评定等多个环节全面加强毕业设计(论文)的组织管理工作,实现了毕业设计(论文)教学环节的全过程管理。同时,教务处每年组织评选出100篇左右的校级优秀毕业设计(论文),并将其发布到优秀毕业设计(论文)数据库供全校师生交流学习,推动毕业论文(设计)的整体质量不断提升。

(教务处 俞霖/文摄 邹一琴/审核)
辽河路校区: 江苏省常州市新北区辽河路666号 213032 巫山路校区: 江苏省常州市新北区巫山路1号 213022
电话:0519-85217511 传真:0519-85217511 Email:alumni@oa.czu.cn
Copyright © 2019-2020 常州工学院 | 苏ICP备07014323号 | 技术支持:智慧校友
校友会微信小程序
辽河路校区: 江苏省常州市新北区辽河路666号 213032
巫山路校区: 江苏省常州市新北区巫山路1号 213022
电话:0519-85217511
传真:0519-85217511
Email:alumni@oa.czu.cn
Copyright © 2019-2020 常州工学院 | 苏ICP备07014323号 技术支持:智慧校友